您当前的位置:成果库 > 客服问答机器人
基本信息
- 成果类型 高等院校
- 委托机构 西安电子科技大学
- 成果持有方 西安电子科技大学
- 行业领域 计算机应用技术
- 项目名称 客服问答机器人
- 知识产权 软件著作权
-
项目简介
(一)项目背景
随着人工智能及机器学习等技术的不断进步,智能应答和智能推送技术及系统日臻成熟,达到了商用的水平。微软、阿里巴巴、腾讯、移动、小 i、苹果、谷歌等国内外的公司都对该领域进行了深入的研究,发展了自己的产品线,逐步向个人助理方向演进。
相比人工客服方式和网页常见问题列表或者帮助文档等方法,来处理用户的业务咨询问题。客服聊天机器人可以 24 小时在线服务。而且客服聊天机器人具备很多优点,比如回复快、降低了用户解决问题复杂程度、同时也可以采集用户相关数据,为方便产品优化迭代提供帮助。而且客服聊天机器人不会像人类一样受主观因素影响,比如突然心情不好,对客户发脾气等。所以传统的人工柜台和电话咨询还有网页 FAQ 的方式已经逐渐不能满足实际的需要,于是越来越多的企业选择使用客服聊天机器人来替代或者辅助人工客服。
目前,智能客服系统还不能完全取代人工全面实现智能化。其智能服务主要体现在客户服务自动化,智能辅助人工和智能客服管理几个方面。客服机器人通过理解访客询问的内容,感受访客的情绪,以及在工作中深度学习来找到最准确的回答提供给访客。如何提高智能机器人的理解能力提升访客解决率,是智能客服帮助企业提高工作效率的重要发展方向。建立智能客服系统的方式主要包括两种,一种是通过对原有的客服系统进行改造实现智能化升级,另一种是将现有智能客服产品应用于客服场景。
(二)项目简介
客服问答机器人采用分词、词向量解析、语义理解等技术理解咨询用户输入的问题,并通过后台检索出准确答案给予回复,支持常见问题问答、任务型多轮问答服务。该项目支持企业自定义知识库的方式管理后台问答数据,并引入向量搜索引擎实现百万级数据量秒级响应,同时支持 License 效期鉴权认证和私有化部署,为企业打造实时性强、客服效率高的 24 小时在线客服。
(三)关键技术
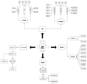
1. 用户管理。用户管理功能设计提供新用户注册/登录功能,每个用户有属于自己私有的知识库空间,通过部门这一字段设计知识库分类,对部门操作有增删改查,还可以通过帮助中心查看用户手册和常见问题教程以更好的使用该系统。
2. 知识库管理功能设计提供用户对知识库进行管理,可以新增单条知识数据,也可以批量导入知识数据,问题的答案内容可以是纯文字解答,也可以是表格、超链接、图片、视频等多媒体文件辅助解答,对已存在知识库中的知识,还可以进行修改、查找、删除操作,还可以查看知识库引擎命中数以、问题点击数以及设定阈值对输入问题的答复进行限制。
3. 智能问答功能设计提供用户更有智能友好地问答服务,通过调研当今主流的问答机器人如阿里小蜜、小 i 机器人等,为机器人加上更加人性化地智能问答功能,如引擎调用达到秒级响应、智能提示、智能反问、无结果拓展、拼音识别等功能,使得客服机器人更加智能。 -
交易信息
- 意向交易额 面议
- 挂牌时间 2023/03/28
- 委托机构 西安电子科技大学
- 联系人姓名 苏老师
- 联系人电话 13991958837
- 联系人邮箱 51978575@qq.com
- 分享至:


11150
2022/03/28
咨询成果
发布成果